[网办大厅] [图书馆] [学术期刊] [电子校报] [电子邮件] [校外访问] [办公系统]

关于公布2021年校级教学成果奖评审结果的通知

  各教学单位:

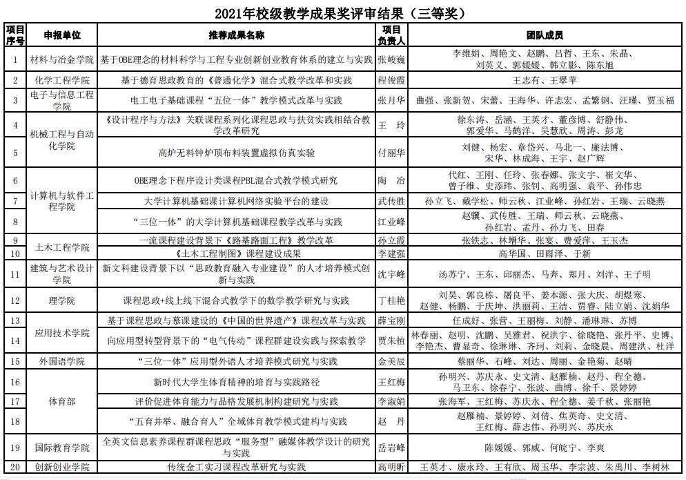
  根据《关于开展MK体育在线(中国)唯一官方网站2021年教学成果奖评选工作的通知》(MK体育在线(中国)唯一官方网站教发【2021】35号)相关工作安排,各教学单位推荐参评2021年校级教学成果奖共62项。经专家评审,学校研究决定2021年校级教学成果奖获奖项目为50项,其中一等奖12项,二等奖18项,三等奖20项。获奖名单公布如下:

  

  MK体育在线(中国)唯一官方网站教务处

  2021年6月2日