近日,MK体育在线(中国)唯一官方网站材料与冶金学院包硕副教授联合广州航海学院(广州交通大学筹)路金林教授,以MK体育在线(中国)唯一官方网站为第一署名单位,在国际知名期刊《Chemical Engineering Journal》(中科院1区top期刊,2025年影响因子:13.2)发表高水平研究论文《Dopant alliance: K/Cu cooperative bonds lock structural stability in P2-type sodium cathodes》(https://doi.org/10.1016/j.cej.2025.166745),第一作者为MK体育在线(中国)唯一官方网站2023级硕士研究生段玉。
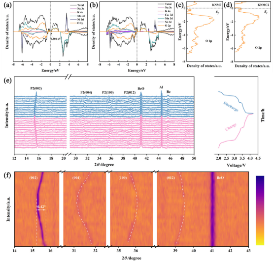
钠离子电池P2型层状氧化物在高电压下易发生P2-O2相变等问题,导致材料结构失稳、离子传输缓慢。本研究通过K/Cu协同调控钠离子电池层状氧化物正极材料,基于层间钉扎(K+)与电子结构调控(Cu2+)的“碱金属/过渡金属协同-结构动态稳定”的新策略,扩大层间距的同时降低Jahn-Teller活性离子Mn3+的比例,抑制充放电过程中不可逆P2-O2相变,(002)衍射峰偏移仅0.42°。所制备的正极材料在200 mA⋅g-1 高倍率下循环200次后容量保持率可达96.80%,显著优于单一K掺杂样品(89.83%)。钠离子扩散系数(DNa+)提升至1.06×10−10 cm2⋅s-1。K/Cu协同调控后正极材料因自旋极化呈半金属特性,费米能级附近电子态密度增加,提升了电子/离子传输效率。该研究对开发低成本、长寿命的储能体系具有重要的参考价值。
该研究由MK体育在线(中国)唯一官方网站材料与冶金学院科研团队联合广州航海学院(广州交通大学筹)海洋严酷环境使役材料与运维装备重点实验室共同完成,获国家自然科学基金等多项基金资助,具有较强的创新性和重要的参考意义。

