MK体育在线(中国)唯一官方网站主页
院长信箱
书记信箱
首页
学院概况
学院简介
历史沿革
现任班子
师资力量
机构设置
综合办公室
学生工作办公室
化学工程系
应用化学系
环境工程系
生物工程系
储能工程系
化学工程实验中心
本科教学
专业设置
专业建设
教学建设
实验室安全
实践教学
研究生培养
导师信息
培养方案
教学管理
招生专题
科学研究
科研机构
科研项目
科研成果
平台仪器
招生就业
招生工作
就业工作
党政工会
组织机构
党建工作
工会工作
学团工作
思想政治教育
学风建设
校园文化
资料下载
您目前的位置:
首页
»
本科教学
»
教学建设
» 正文
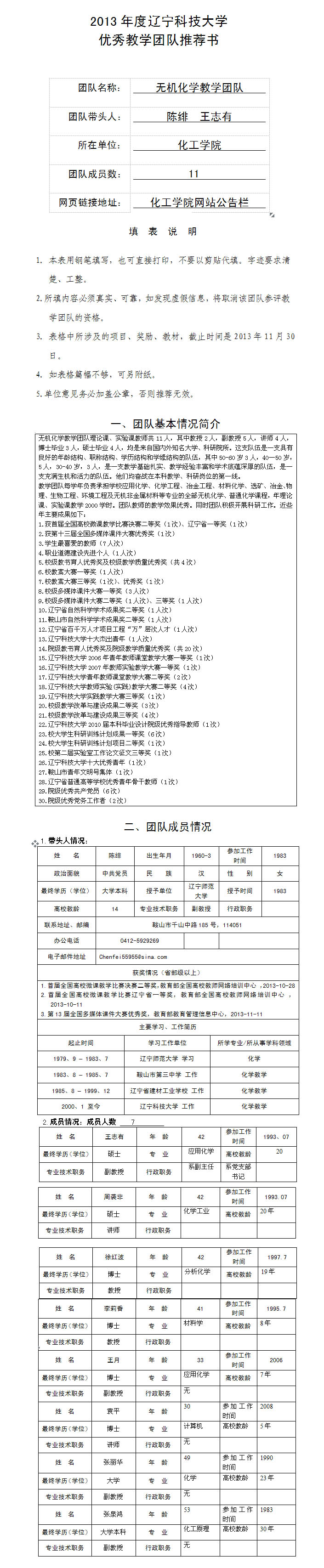
无机化学优秀教学团队推荐书
发布日期:2013-11-03 阅读次数:
多宝在线(中国)唯一官方网站
|
LD乐动·(中国)体育官方网站
|
多宝开户入口_多宝(中国)
|
米兰电竞(中国)官方网站
|
开云官方注册
|
AYX爱游戏官网
|
MK体育(中国)国际平台
|
开云官方端网站登录入口
|
安博网页版
|