[网办大厅]
[图书馆]
[学术期刊]
[电子校报]
[电子邮件]
[校外访问]
[办公系统]
——友情链接——
辽宁石油化工大学
沈阳师范大学
鞍山市政府
辽宁省教育厅
中华人民共和国教育部
长沙矿业研究院有限责任公司
中钢集团鞍山热能院
中冶焦耐工程技术有限公司
中国五矿集团公司
中国冶金科工股份有限公司
中国中钢集团公司
包钢集团
本溪钢铁(集团)有限责任公司
中国宝武钢铁集团有限公司
宝钢集团有限公司
鞍山钢铁集团公司
沈阳理工大学
沈阳建筑大学
大连交通大学
大连工业大学
辽宁工业大学
沈阳理工大学
沈阳化工大学
沈阳大学
辽宁大学
大连理工大学
辽宁科技学院
中国矿业大学
内蒙古科技大学
中南大学
重庆科技学院
昆明理工大学
山东科技大学
青岛理工大学
安徽工业大学
武汉科技大学
西安建筑科技大学
东北大学
北京科技大学
书记校长信箱
MK体育在线(中国)唯一官方网站
学校概览
学校概况
领导致辞
历任领导
现任领导
组织机构
学校沿革
学校章程
校园文化
校园映像
科大新闻
人才培养
研究生教育
本科教学运行
专升本教育
继续教育
国际教育
创新创业教育
学科建设
科学研究
科学技术
学报编辑部
科研平台
科技园
素质教育
学工在线
风华正茂
招生就业
本科招生
博硕招生
MBA招生
继续教育招生
留学生招生
就业创业指导
人才招聘
招标采购
机构链接
书记校长信箱
信箱工作流程
信箱管理办法
运行情况报告
相关部门链接
书记校长信箱V1
|
首页
|
书记校长信箱
|
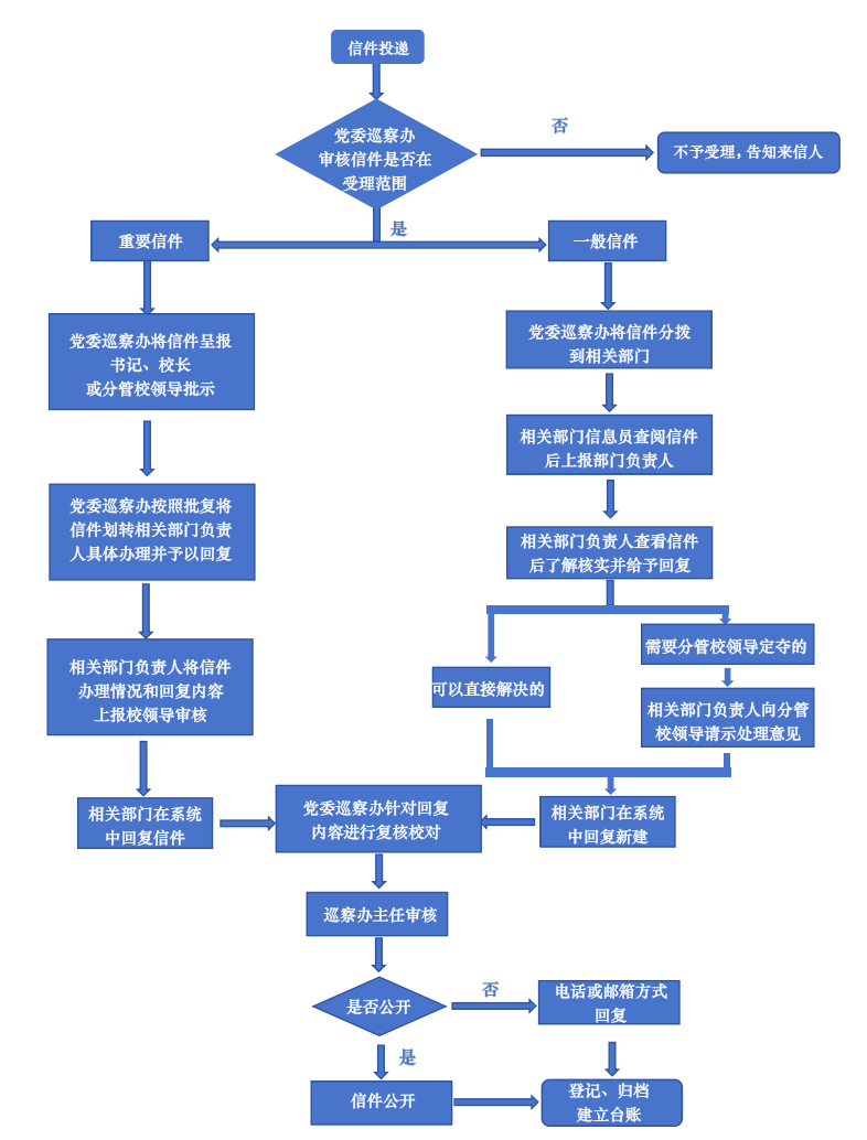
信箱工作流程
书记校长信箱
多宝在线(中国)唯一官方网站
|
LD乐动·(中国)体育官方网站
|
多宝开户入口_多宝(中国)
|
米兰电竞(中国)官方网站
|
开云官方注册
|
AYX爱游戏官网
|
MK体育(中国)国际平台
|
开云官方端网站登录入口
|
安博网页版
|